De l’information juridique organisée et contextualisée. C’est précisément ce dont les professionnels du droit ont besoin pour maîtriser l’environnement juridique de leur dossier et construire un raisonnement solide de A à Z.
L'information juridique est aujourd’hui éclatée, silotée entre différentes sources, différents sites, différentes bases documentaires. S’il est difficile d'avoir une vue complète et synthétique de l’actualité juridique sur un sujet précis, Doctrine crée du lien entre les informations pour comprendre plus facilement, plus rapidement l’environnement juridique dans lequel les professionnels du droit évoluent. Ces relations, c’est ce qu’on appelle le legal graph.
C’est quoi exactement, le legal graph ?
Doctrine est une plateforme d’intelligence juridique qui agrège les contenus légaux, comme des décisions de justice, des lois, des documents parlementaires ou de la doctrine administrative, mais aussi des informations sur des acteurs du droit comme des avocats ou des entreprises.
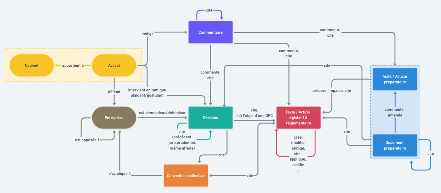
Ces documents et entités dépendent les uns des autres, se citent, se font référence, s’impactent les uns les autres. Par exemple...
- une entreprise est défendue par un avocat,
- cet avocat plaide dans une affaire,
- un article de code est appliqué à cette affaire,
- un amendement de l’Assemblée Nationale qui a introduit cet article de code explique l’intention du législateur,
- une question parlementaire porte sur cet article de code,
- un décret d’application précise cet article de code,
- ...
Un lien est ainsi un rapprochement, une relation entre deux documents et/ou entités, comme illustré ci-dessus.
Le legal graph correspond ainsi à toutes ces données et liens juridiques exploitables. Il permet par exemple d’accéder à la dernière décision d’une affaire directement depuis un frise chronologique.
En plus de connecter les entités et documents juridiques entre eux, ces liens sont qualifiés pour décrire la nature de ces interactions. Tous les liens n’ont en effet pas la même valeur, ni la même signification.
A titre d’exemple, une décision de justice qui cite une autre décision peut faire référence à la décision antérieure de la même affaire, ou bien à une citation jurisprudentielle d’un grand arrêt. Ces deux types de liens n’ont évidemment pas la même valeur pour un professionnel du droit, et n’apportent pas la même information.
De même, un article de loi mentionne à la fois les articles impactés ou modifiés, mais aussi des articles simplement cités dans le corps du contenu législatif. C’est par exemple le cas de l’article 10 de la proposition de loi Avia qui crée l’article 15-3-3 du code de procédure pénale, et qui cite dans son contenu les articles 43, 52, 382 dudit code. Ces liens ont également des valeurs différentes.
Toute cette richesse relationnelle qualifiée est ce qui constitue le legal graph, dont on peut avoir un aperçu ci-dessous.

Comment le legal graph est-il construit ?
Le legal graph de Doctrine est le fruit de 5 ans de travail, que nous poursuivons encore aujourd’hui, notamment avec l’enrichissement de nouveaux types de documents.
Certaines données, et notamment certains liens, sont fournis directement par les institutions publiques, par exemple par la Direction de l'information légale et administrative (DILA). A titre d’exemple, c’est le cas de beaucoup de liens entre articles de lois : le travail de consolidation de la DILA permet d’obtenir les liens entre une loi modificatrice et les articles de loi impactés.
Cependant, ces données fournies ne représentent qu’une toute petite partie du legal graph. À Doctrine, des algorithmes d’intelligence artificielle au service du droit sont mis en oeuvre quotidiennement pour enrichir plus encore le reste du graph. En particulier, la création d’un lien s’établit en général en deux phases :
- la phase de détection dans un document juridique. Un algorithme va détecter une référence à une loi, un avocat, une décision, ... dans un texte. La démarche technique et scientifique est détaillée dans un autre article de blog dédié à la compréhension automatique du langage juridique.
- la phase d’identification de l’entité détectée. Cette phase permet par exemple de retrouver l’identifiant d’une entreprise (son SIREN) détectée dans la phase précédente. Cette tâche est particulièrement complexe pour certaines entités, qui peuvent par exemple avoir le même nom (homonymes chez les avocats, entreprises, ...). Pour cela, sont détectés dans la phase précédente non seulement les noms, mais également plusieurs informations contextuelles qui vont permettre de mieux identifier l’entité (son adresse, sa toque, son barreau, sa date, ...).
Le legal graph sert à...
...contextualiser l’information juridique
Plutôt que de passer son temps à taper les références trouvées sur un document juridique, l’information est directement affichée, visible et accessible en un coup d’oeil. Par exemple, à la lecture d’une décision de justice, un aperçu du contenu des articles de loi cités est directement disponible.

https://www.doctrine.fr/d/CA/Paris/2021/C1DB4BAED891B496FF73A
Le rôle de Doctrine est également de mettre en avant tous les contenus pertinents pour un document juridique. Ainsi à sur un seul article nous pouvons trouver :
- des décisions faisant l’objet d’une question prioritaire de constitutionnalité,
- des décisions de référence,
- des questions parlementaires. En mettant en valeur tous ces liens, l’utilisateur est ainsi au courant de toutes les actualités et questionnements liés à cet article, en ce moment ou dans le passé.

Enfin, le legal graph permet de proposer de la donnée agrégée sur les entités juridiques comme les avocats, cabinets d’avocats et entreprises. Il est par exemple possible d’accéder à tous les contentieux dans lesquels une entreprise a été impliquée comme partie, permettant ainsi à l’utilisateur de comprendre l’environnement juridique dans lequel une entreprise, ou un secteur d’activité, évolue. L’exemple avec la page de l’entreprise BNP Paribas.
...proposer des résultats pertinents dans le moteur de recherche Doctrine
C’est bien connu : Google a bâti la pertinence de son moteur de recherche sur son graphe de données. En particulier, son algorithme de PageRank mesure quantitativement la popularité et l’importance d’une page web en fonction de tous les liens qui sont faits à cette page. Si le concept n’est pas directement ni simplement applicable au domaine juridique, le legal graph permet néanmoins d’ajouter de la pertinence dans la recherche par différents moyens.
Par exemple, une décision de justice citée régulièrement comme référence jurisprudentielle dans d’autres décisions a très certainement une valeur juridique non négligeable.
Par ailleurs, les liens à d’autres documents juridiques permettent d’enrichir la connaissance sémantique d’un document. Par exemple, l’article L3261-2 du Code du travail est relatif au remboursement des frais de transports publics dans le cadre d’une activité salariale. L’article en lui-même ne fait jamais mention au Pass Navigo, beaucoup trop spécifique à une localisation géographique. Mais les décisions de justice citant l’article, elles, mentionnent le Pass Navigo, venant ainsi enrichir le vocabulaire relatif à l’article de code. C’est ainsi grâce à ces liens que l’article L3261-2 du Code du travail ressort en première position dans notre moteur de recherche des lois et règlement lorsqu’on tape “Pass Navigo”.

Une décision citant l’article du code du travail sur le remboursement des frais de transport, citant explicitement le Pass Navigo.

Le moteur de recherche Doctrine est pertinent sur la requête “Pass Navigo”.
...recommander du contenu, pour mieux anticiper
Dans un monde idéal, l’information pertinente viendrait à nous, sans que nous ayons à entreprendre de démarches actives de recherche. Le legal graph font de cet idéal une réalité.
Il est en effet possible de suivre un document juridique ou une entité légale, et d’être alerté dès qu’une nouvelle information contextuelle lui est liée.
Par exemple, un utilisateur peut faire de la veille sectorielle en suivant des entreprises, et sera alerté dès leur implication dans une nouvelle affaire juridique.
Autre exemple, un utilisateur est alerté dès qu’une décision qui l’intéresse est infirmée ou confirmée par une décision postérieure.

...rechercher en entonnoir
Les utilisateurs font souvent face à des problématiques complexes dans lesquelles chaque situation est spécifique, avec des faits particuliers. De plus, leur habitudes de recherches sont différentes en fonction de l’expérience, des problématiques, de l’habitude...
Chez Doctrine, nous avons décidé de nous adapter à tous ces usages et faciliter la navigation d’un contenu à un autre. Dans cette situation, le legal graph démontre toute sa puissance. Un utilisateur peut faire le choix de commencer sa recherche en partant de jurisprudence (décision similaire à son cas) puis de consulter l’article de loi qui forme le fondement de la jurisprudence, et enfin de vérifier l’interprétation d’un terme grâce à l’amendement à l’origine de la modification. Toute autre porte d’entrée est possible et mène au même résultat.
...construire le legal graph
Le legal graph est aussi exploité pour s’auto-compléter et améliorer sa propre qualité.
En effet, on peut se servir du legal graph pour préciser le contexte d’un lien. Par exemple, on peut déterminer qu’une décision mentionnée dans une autre décision est une décision de référence, utilisée comme exemple jurisprudentiel, parce qu’elle est citée par un grand nombre d’autres décisions.
De la même manière, une entreprise va souvent être citée dans toutes les décisions de la même affaire, permettant ainsi de faciliter la création de nouveaux liens pour les décisions postérieures de l’affaire.
Le legal graph pour aller plus loin...
Si le legal graph est au coeur de la proposition de valeur de Doctrine, il est néanmoins encore perfectible, tant dans sa construction que dans son exploitation.
Les algorithmes de Machine Learning ne sont en général pas complètement infaillibles, et certains liens peuvent manquer. Nous mettons ainsi en oeuvre nos meilleurs efforts pour corriger tous liens manquants, notamment sur notification. Par ailleurs, nous oeuvrons pour améliorer en continu nos algorithmes, notamment en agissant pour que nos modèles apprennent de leurs erreurs (apprentissage en continu).
Enfin, l’exploitation de ces liens pourrait également aller plus loin en termes de valeur dans le produit. Nous exploitons principalement ce que nous appelons des liens de degré 1 : des liens directs entre deux entités ou documents juridiques. Mais parfois, des liens de degré 2 peuvent également avoir beaucoup de sens pour les professionnels du droit. Par exemple, l’article 31 de la loi n° 2003-721 du 1er août 2003 pour l'initiative économique modifie l’article 1600-0 D du Code général des impôts. Or, cet article du BOFIP ne cite que l’article 31 de la loi, et n’est donc trouvable que sur la page de l’article de loi, et non sur la page de l’article du CGI. Il pourrait être pertinent de créer ce lien, et de permettre ainsi à l’utilisateur d’avoir accès à l’article du BOFIP directement depuis l’article impacté par la loi.

Le legal graph est donc la clef de voûte de Doctrine, il permet de valoriser du contenu public en le liant, en l’enrichissant et en le contextualisant. Au-delà de l’acquisition de nos contenus, c’est cette compréhension métier et cette automatisation de création de liens grâce à divers algorithmes d’intelligence artificielle qui bénéficie à nos utilisateurs et utilisatrices, en leur permettant de gagner des heures de recherches. Centraliser, contextualiser, alerter et automatiser sont les piliers de la plateforme de l’intelligence juridique. Le legal graph en est la fondation.